Project led


Het eindproduct 


hier ziet u het eindproduct van dit project 


Hier onder ziet u de stappen wat ik gemaakt heb om dit product te maken. 



benodigd heden voor het project 


  onderdelen voor het project: 

6x light emitting diode (LED)  (waarvan 2 rode,2 gele en 2 groene)

 3x 100R weerstanden

1x attiny 85

1x attiny 85 houder

1x 70mm x 100mm printplaat

  1xbatterij Cr2032

 1x batterij houder

1x plexiglas plaat (wat uiteindelijk 6 stukjes plexiglas plaatjes wordt).

 

 machines en gereedschappen:

PC/laptop

3d printer

Laser snijder

CnC machine

Soldeerbout
Desoldeer bout

Schuurmachine 

Schuurgereedschap

multimeter

handig handje/een houder waar u dingen in kan doen

 

programma’s die u nodig heeft :

Fritzing

Flatcam

Laserworks v6

Ultimaker Cura 4.8.0

Snapmaker luban

Autodesk inventor

 


3D printen (het bakje)


Links ziet u het bakje wat ik ga 3d printen, in inventor waar je het bakje ontwerpt. en rechts ziet u de werktekening van dat bakje.


Hier ziet u de stap van na dat u het 3d geprinte (bakje) heb gemaakt.  om naar een stl file te zetten via save copy as.

Daarmee moet je een paar dingen veranderen in options en dat is de format naar binary en de resolution naar high.


Nadat u de STL code in cura heeft geopend en ge sliced heb voor de gcode moet moet u de gcode op een sd kaartje zetten om het in de machine te doen. 


Hier ziet u het eindproduct van het 3d printen. 


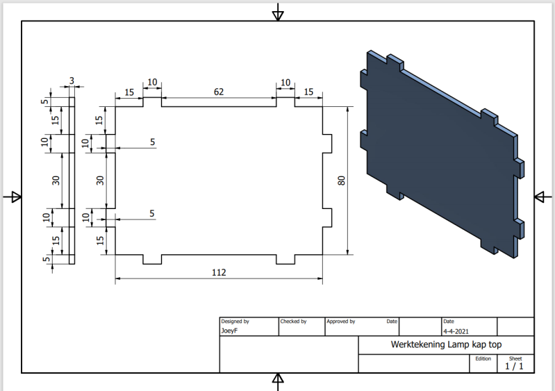
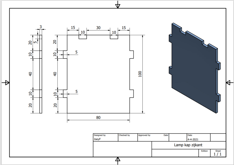
Lasersnijden (De lampkap)





Hier ziet u de 4 ge ontwerpte onderdelen wat in inventor gemaakt is. waarvan u links het model ziet en rechts de werktekening.

Van de 4 gemaakte onderdelen zijn de bovenste 3 voor de kap en is de laatste onderdeel een plaat voor in een gleuf


Na dat u alles ge ontwerpt heeft maakt u een dwg werktekening en haal je alles weg in de tekening en plaats je via base de stukken die u nodig heeft er in.

Dan zet je hem in third angle dat is omdat je anders ineens een hele andere tekening krijg.

en als laatste zet je de stukken rechts boven in de hoek.

Daarna sla je deze file op bij safe as als een dxf file ,Zodat u het kan laden via een usb stick bij de laser snij machine op het programma laserworks v6.


Hier ziet u de dxf file in laserworks v6.

Waar u deze instellingen moet instellen:

Scan voor uw tekst wat u er op wilt op speed 100 en power 30.

En we gebruiken voor de plaatjes te lasersnijden, cut waarvan de speed 15 is en de power 85.


En hier ziet u het eindproduct van het lasersnijden.


attiny85 (Het programmeer gedeelte)


Hier links ziet u wat wij gebruiken voor het project te besturen.

En dat is een attiny85

Alleen om de code die u heeft gemaakt er op te zetten moet u eerst ook andere stappen doen.


Voor dat u deze stap kan doen moet u een paar dingen meer doen, en dat is:

Stap 1.  pak een arduino uno.

Stap 2. connect de arduino uno aan een usb poort.

Stap 3. maar de programmer die u een paar plaatjes beneden ziet

Stap 4. nadat u de arduino ide  software heb geopend drukt u op bestand.

Stap 5. nu druk u op voorkeur. 

Stap 6. volg het pijltje op de foto en zet daar deze link in

https://raw.githubusercontent.com/damellis/attiny/ide-1.6.x-boards-manager/package_damellis_attiny_index.json

Stap 7. sluit het programma af

Nu u deze dingen heb gedaan start u, arduino IDE opnieuw op.

En gaat u naar tools/hulpmiddelen (licht er aan als u het in nederlands of engels heeft staan ik heb het persoonlijk op engels)

en druk u op board en dan arduino as ISP en installeer die.

(hiernaast staan een paar verschillen de ene is voor windows en de andere voor macOS, ik heb zelf windows)

Verder voor windows kan u de rest van de instellingen overnemen wat er links staat op de foto.

 

 


Hier ziet u de programmer wat ik ook heb gebruikt in het echt (alleen zonder de capacitor) omdat het zonder dat het net zo goed werkt.

Dus als u de rest van de draden goed op het breadboard doet zou het goed moeten zijn. 


Dit is een voorbeeld van in het echt de programmer die u van hier boven op tinkercat zag.


Hier links is een filmpje van een simulatie van mijn schakeling daar in ziet u ook mijn code die ik er voor gemaakt heb en later ook via de eerste programmer op de attiny heb gezet.


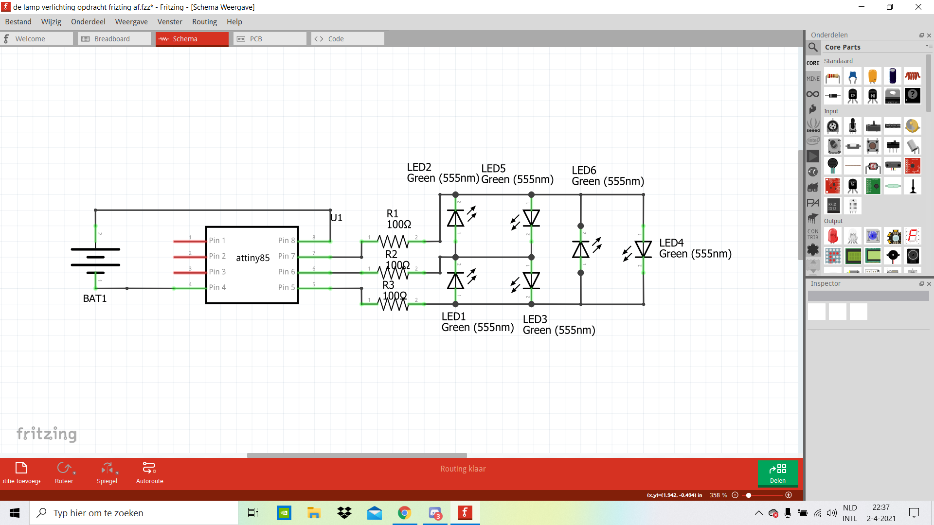
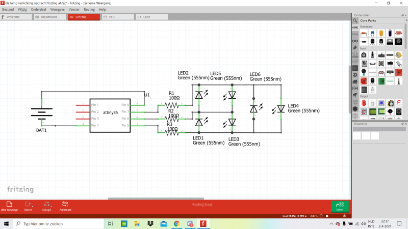
CNC gedeelte /het elektronische hart 


Voor mijn CNC plaatje moest ik een ontwerp maken om de verlichting te laten werken op de attiny85. En hier ziet u het bedachte ontwerp van mij op Fritzing, op een Breadboard.

De volgende stap is om het Breadboard ontwerp naar een schema en pcb te maken.

(houd in gedachten om dit stap voor stap te doen omdat het programma telkens alles door elkaar gooit bij elke 3 pagina's

 


Zoals je hier boven het Breadboard zag. ziet u hier het schema van het ontwerp. Wat het meest overduidelijk van dit schema is, is dat het een charlieplex schema is. 


Hier ziet u mijn pcb ontwerp. 


Maar voor dat u het omzet naar een Gerber file kan u het circuit eerst checken via een pdf bestand aan te maken ter controle.

Want dan kan u het altijd nog aanpassen als het fout is.


Nadat u alles bij Fritzing heb gedaan. kan u Flatcam openen. 

En deze instelling die u links ziet als eerste toepassen bij options omdat alles anders in inches staat.


Hier bij file kan u open Gerber file drukken, waarbij u de file opent die u bij fritzing had gemaakt. 


Nadat u de gerber file heb geladen drukt u bij de bovenste balk tool aan en dan op Double-sided pcb.

Zodat u bij het scherm links terecht komt daarna druk je op de X voor de mirror axis en voor de axis location box. als laaste druk je mirror object.


Nu kan u beginnen een isolation/iso routing aan te maken. Door op generate geometry te drukken. daarmee maak je een laag om je originele laag.

(De instellingen van de isolation routing ziet u op het plaatje staan deze instellingen had ik voor mijn project ook gebruikt


Nu u een iso laag heb aangebracht kan u nu een cnc object aan maken door op de gbl_iso kop de drukken bij project.   

cnc staat voor Computer Numerical Control. Het is een benaming voor computer gestuurde machines.

(net als de vorige foto links had ik deze instellingen gebruikt voor de cnc job voor mijn project)


En als laaste nadat u de gbl_iso_cnc heeft gemaakt kan u op die naam drukken bij project en op de knop export gcode drukken.

 


Nadat u op de knop export g code heeft gedruk en het document een naam gegeven heeft voor het project wat voor mij de_goede_g_code_verlichting_opdracht was, omdat ik voor dat ik het goed had gedaan, het een keer fout had gedaan met het opslaan. 

Moet u txt er achter zetten omdat anders de volgende programma niet de g code opent.

 


Op deze foto links ziet u mijn ontwerp waarbij ik alle vorige stappen ook heb gemaakt.

Het zou er dus zo er uit moeten zien. als de stappen goed zijn gevolgt.


We zijn nu bij het laatste programma aanbeland, met dit programma gaan we het plaatje frezen ook waar u later instructies over krijg. 

Voor dat u de G-code kan laden zal u de files op all files moeten zetten omdat anders de txt file niet tevoorschijn komt die u net had gemaakt bij flatcam.


Nu het op all files staat ziet u uw opgeslagen file en kan u drukken op openen en daarna kan u load g-code to workspace doen zodat u hem ziet in het midden.


Nadat u uw kabel heeft verbonden met uw laptop en de cnc machine komt dit scherm naar boven. en drukt u deze dingen in


Links boven in bij deze foto ziet u dat het geconnect is en dat het een port heeft.

verder ziet u ook de console waar alles wat je doet in wordt beschreven.

Als een na laatste  de work speed die u op 20% moet zetten, dat doet u door er op te klikken typ 20 en dan op het zwarte pijltje naar rechts, dan heeft u de workspeed op 20%.

en als laatste tool head, waarmee u de kop van dat ding kan laten draaien. 


Hier ziet u mijn G-code ontwerp in snapmaker luban.

Maar ook rechts control. waarbij ik in een van de volgende foto's uitleg over gaat geven.


Hier ziet u de cnc machine die wij gebruiken om het plaatje te maken.

Voor dat u de volgende stappen kan uitvoeren moet u met een speciale schroeven draaier het plaatje vast maken.


Hier ziet u de frees kop, ik had al een paar foto's eerder over control. hier ga ik dat uitleggen, Met control kan u de frees kop verplaatsen in de x y en z as. In totaal frezen we 0.2 mm diep in het materiaal.

Maar om dat te doen moet u eerst een paar stappen volgen:

Stap 1. pak een papiertje en leg het onder de kop.

Stap 2. druk op Z- en dan xyz axis travel distance op 0.1 mm. 

Stap 3.  blijf op dat drukken tot dat je het papiertje niet meer kan bewegen.

Stap 4. druk 2 keer op Z+ 0.1mm.

Stap5. druk op start. 

Stap6. druk op Z- 0.05mm 2 keer zodra hij klaar is met werken (of een keer licht er aan of je goed er door heen kan kijken).

Stap7. haal de plaat los en kijk in het licht of hij goed genoeg. als je de baan aan de achterkant lichtjes ziet is hij goed.


Hier ziet u de frees machine aan het werk.


Nadat het is gefreesd moet u in de rondjes en vierkanten eerst boren voordat u de volgende stap kan doen.

Dat doet u met een staand boormachine (zoals lings) en een boorkop wat u goed vindt ik vondt een 0.4 mm boortje het prettigst.

Zolang het maar kleiner is dan de rondjes en de vierkanten


Hier ziet u een tussen stand na dat er in het plaatje het patroon is gefreesd.

Wat ik nodig heb voor de charlie geplexte lampen, weerstandjes, attiny en batterij.

verder is het ook geboord wat u op de vorige pagina zag.

 


In het plaatje zelf ziet u vierkantjes en rondjes  en voor sommige gedeelten heeft dat geen mening maar bij 2 gedeelten wel en dat is waarbij je de attiny er in doet en het charlieplex gedeelte na de weerstanden.

Bij de attiny gedeete is de vierkant gedeelte waar de rest zich bevind.

Maar bij het charlieplex gedeelte van het circuit voor de lampjes. betekend de vierkant de plus en de rondjes de min. 

(Wat bij een lampje wat te zien is hiernaast de korte draad de min is en de lange draad de plus). 

 


Hier ziet u een foto toen ik bezig was met het solderen en dat een ''pootje'' van de lamp werd vast gehouden zodat het niet naar beneden viel. 

Dit is naar mijn mening een van de betere manieren voor solderen omdat u dan ook een vergrootglas er bij krijgt wat u ook accurater maakt 

En hier ziet u het eindresultaat met alles er op voor dit gedeelte.

(behalve de battery en de attiny85) 


Kosten calculatie van dit project



Kosten bon/Machine kosten + werk kosten


Product Link: Prijs exclusief btw Prijs incl btw
6 led https://www.benselectronics.nl/led-verlichting/led/ €0,45 €0.54
1 arduino uno +draad https://www.benselectronics.nl/uno-r3-met-usb-kabel.html €9,50 €11,50
3 100 ohm weerstanden https://www.benselectronics.nl/100-weerstand.html €0,12 €0.15
1 attiny 85 https://www.benselectronics.nl/attiny85.html €2,02 €2,45
1 attiny 85 houder https://www.benselectronics.nl/8-pins-dip-ic-socket.html?id=225249422 €0,25 €0,30
1 cr2032 knoopcel houder https://www.benselectronics.nl/batterij-houder-knoopcel-cr2032cr20251.html €0,41 €0,49
1 cr2032 knoopcel https://www.kiwi-electronics.nl/cr2032-batterij?search=Cr2032&description=true €2,44 €2,95
1m x1m plexiglass voor lazersnijden https://kunststofplatenshop.nl/product/budget-plexiglas-helder-3-mm/ €18,00 €21,78
Kosten lazersnijden: +€0,0264
1kg draad voor 3d printen https://www.123-3d.nl/123-3D-Filament-rood-1-75-mm-PLA-1-kg-Jupiter-serie-DFP02003C-i1807-t1827.html €16,12 €19,50
kosten 3d printen: +€0,87
printplaat https://www.distrelec.nl/nl/printed-circuit-board-epoxy-100x75mm-scankemi-110050/p/14957551?q=&pos=1&origPos=11&origPageSize=50&track=true €3,46 €4,19
CNC machine kosten: +€0,0264
totaal kosten bon €52,77 €64,77

Algemene prijs per Kwh is in 2021 € 0,22

3d printer: 

270 Watt 
0,27 W x 14 uur en 39 min= 3,96 kwh

3,96 kwh x €0,22 cent = 0,87 cent

 

Lazer snijden:

120 Watt
0,12 W x 1 uur  = 0,12 kWh
0,12 kwh x €0,22 cent  = €0,0264 cent

 

CNC machine: 

120 Watt
0,12 W x 1 uur  = 0,12 kWh
0,12 kwh x €0,22 cent  = €0,0264 cent

 

Maak jouw eigen website met JouwWeb